在互联网蓬勃发展的今天,IT行业早已不是技术男的天下。不论是男神、屌丝还是女萌妹,只要技术过硬,就是市场追捧的人才。如今学IT的女生越来越多,越来越多女妹纸也加入了PHP开发的行列。
下面,我们先看个女萌妹成功转型工程师的案例吧。
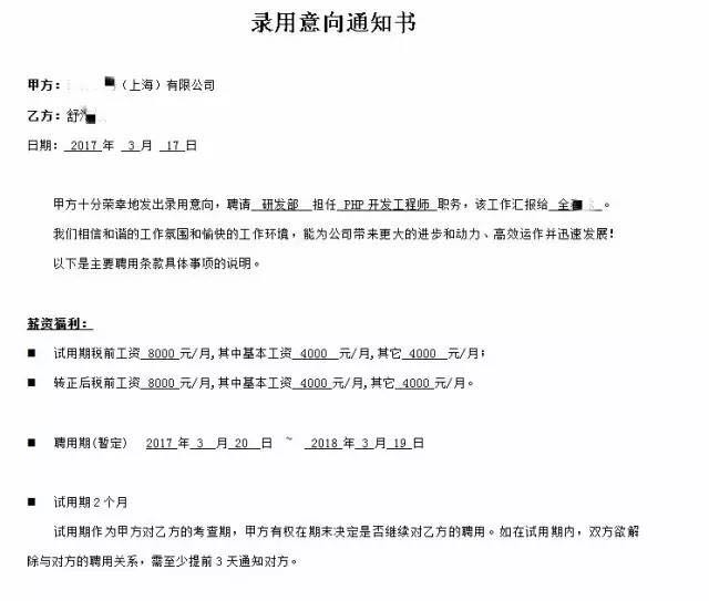
小舒同学在大学读设计艺术专业,在云和数据参加完PHP高薪班的培训后,成功入职上海某有限公司,担任PHP开发工程师一职,月薪8000。

小舒大学毕业之后,由于所学专业限制性太强,连续换掉了好几份工作,始终没有一个明确的职业路径。竞争力欠佳的专科学历,让她在求职的道路上显得异常艰辛。
“哥哥是在云和数据Java名企直通班毕业,毕业后就被我们当地知名信息技术公司录用,现在拿着上万的月收入。”小舒说道,“一门实用的专业技术或许可以改变当前的职业迷茫。”小舒被这个念头激发,开始研究“学什么”,通过与家人的商量,小舒来到了云和数据学习PHP开发。
五个多月的学习时间过得非常快。虽然是零基础,但却丝毫没有影响学习进展。入学一周,小舒就融入了紧张的学习环境中。每学习一个新的知识点,她都会都做好标记,课下及时练习,一直坚持实践演练大量的实战项目。
当然,学习PHP并非易事,在云和数据学习的这几个月,小舒的日常生活都是和同学一起,仿佛回到了高考时期。小舒在课堂上不敢松懈半分,不然课下就要花费好几倍的时间补习。好几次,小舒想要放弃,但想到哥哥都能坚持下来,她也一定可以。
周末对于小舒来说,也根本不是休息日,她会把一周的知识总结归纳,并不断强迫自己反复看,反复记,并实践演练。云和数据课程培训都是以实战为主,通常,小舒课下会有很多实战项目。只要小舒遇到不懂的问题,就会及时向小组成员求助。当然,她身边有好多大神帮助。
在云和数据的毕业设计也是小舒熬了好几个晚上做出来的,虽然还不是很满意,但也得到了专业老师的极大认可和赞许。毕业后,小舒和同学们跟随云和数据的就业老师来到了上海。不到一周,小舒就成功通过面试,并获得了8000的月薪。

云和php培训学员录取通知书
这么快就找到工作难道有什么诀窍?
小舒之所以在短时间内顺利就职,离不开模拟面试的功劳。所谓“模拟面试”,就是云和数据就业老师组织的现场面试培训。虽然是模拟练习,但也让她改掉了以前面试的小毛病,学到了能在面试过程中给自己加分的言谈举止。
小舒新的人生道路已经铺开,她一定会在人生道路上更加努力再上新台阶。
但你是不是还会有这样的疑问:
1、PHP开发真的适合女孩子学吗?
2、女生学PHP到底好不好找工作?
让我们简单谈下这两个问题。
1、相比男生,其实女生学PHP有着明显的优势:
女生比男生更有耐心,包容性强;
可以帮助团队男女平衡,活跃团队气氛。(你懂的 )
就整个PHP行业来说,女性相对较少,求职更具优势。
PHP行业的平均薪资对女孩子来说,肯定要高于能从事的其他职业,工作环境也相对稳定!
当然前提是先把PHP学好,要学会融会贯通,在这种情况下,找到一个好的学习机构尤为重要。
比如云和数据PHP课程就受到了广大IT学习者的欢迎。云和数据采用案例式课堂教学,每天3小时代码实践,毕业=扎实编程基础+2年工作经验,贴近企业,按需匹配学员特性授课,每月一个实践项目。项目核心解决方案贯穿课程讲解中,主流框架与开源程序引导学习,学员毕业就有运营级项目开发成果。

2、女生学PHP好找工作
从云和数据学员的情况来看,学PHP技术的女生不算少数,女生学习的成果也不比男生差!
有部分女生会担心,学好了PHP,企业会不会不要女生?
实际恰恰相反,在同等技术水平的情况下,企业往往更欢迎女生。某招聘网站做过统计,PHP开发入
职男女比例为15:1,这个时候企业的HR肯定更希望招聘女生。
在云和数据就读PHP的女学员就业往往不比男生差,无论从就业薪资,企业规模等方面都能势均力敌。
海滩上的每一粒沙子都有自己的故事,当我们歌而咏,叹而素时,未尝不是在定义着自己。PHP
的发展如日中天,只要你有足够的热情和兴趣,并且肯努力,学好PHP就没有任何问题。