全域电商培训-高端面授全域电商培训机构
云和教育:云和数据集团高端IT职业教育品牌
  • 华为
    授权培训中心
  • 腾讯云
    一级认证培训中心
  • 百度营销大学
    豫陕深授权运营中心
  • Oracle甲骨文
    OAEP中心
  • Microsoft Azure
    微软云合作伙伴
  • Unity公司
    战略合作伙伴
  • 普华基础软件
    战略合作伙伴
  • 新开普(股票代码300248)
    旗下丹诚开普投资
  • 中国互联网百强企业锐之旗
    旗下锐旗资本投资

重磅!云和数据成功获批2018年第一批产学合作协同育人项目

  • 发布时间:
    2018-05-17
  • 版权所有:
    云和教育
  • 分享:

2018年4月28日,教育部高等教育司公布有关企业支持的产学合作协同育人项目申报指南(2018年第一批)的函。云和数据报送教育部审核通过的立项项目达34个,覆盖“新工科建设项目、教学内容和课程体系改革项目、师资培训项目、实践条件与实践基地建设项目、创新创业教育改革项目、创新创业联合基金项目”共6大项目类型。

微信图片_20180517141542.jpg

云和数据作为2018年第一批产学合作协同育人项目的上榜企业,将出资105万元经费及250万元的云平台、软硬件设备等教学资源,支持教育部产学合作协同育人项目(第一批)。同时,深入推动校企双方产学合作、协同育人,并推广校企合作建设成果,增强优质教育资源的利用效率,助力院校教育教学改革和适应新时代、新经济、新技术发展需求。

目前,云和数据与郑州大学、河南大学、河南财经政法大学、河南农业大学、郑州科技学院、洛阳理工大学、河南工程学院等院校建立密切合作关系,在产学合作方面取得丰富经验。

微信图片_20180517141548.jpg

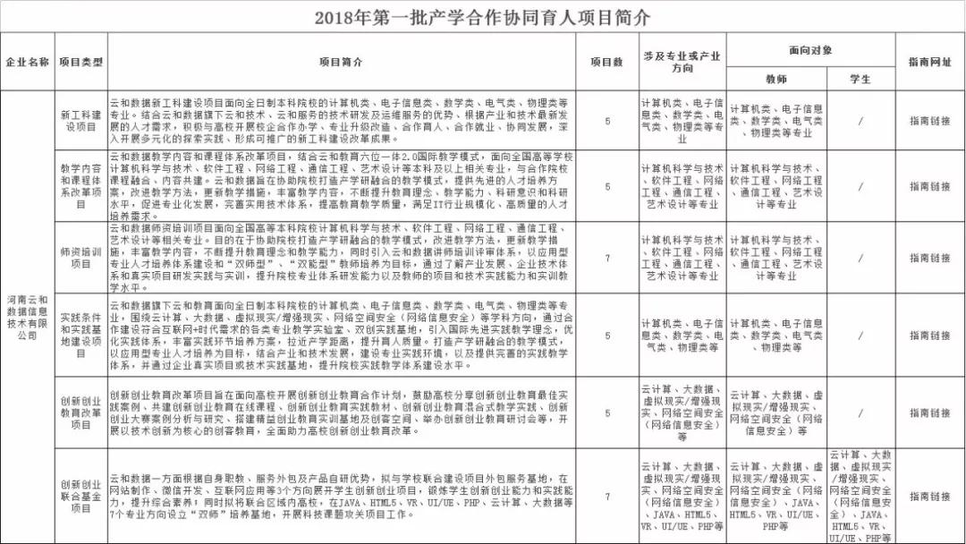
项目类别:新工科建设项目

云和数据新工科建设项目面向全日制本科院校的计算机类、电子信息类、数学类、电气类、物理类等专业。结合云和数据旗下云和技术、云和服务的技术研发及运维服务的优势、根据产业和技术最新发展的人才需求,积极与高校开展校企合作办学、专业升级改造、合作育人、合作就业、协同发展,深入开展多元化的探索实践、形成可推广的新工科建设改革成果。

项目类别:教学内容和课程体系改革项目

云和数据教学内容和课程体系改革项目,结合云和教育六位一体2.0国际教学模式,面向全国高等学校计算机科学与技术、软件工程、网络工程、通信工程、艺术设计等本科及以上相关专业,与合作院校课程融合、内容共建。云和数据旨在协助院校打造产学研融合的教学模式,提供先进的人才培养方案,改进教学方法,更新教学措施,丰富教学内容,不断提升教育理念、教学能力、科研意识和科研水平,促进专业化发展,完善实用技术体系,提高教育教学质量,满足IT行业规模化、高质量的人才培养需求。

项目类别:师资培训项目

云和数据师资培训项目面向全国高等本科院校计算机科学与技术、软件工程、网络工程、通信工程、艺术设计等相关专业。目的在于协助院校打造产学研融合的教学模式,改进教学方法,更新教学措施,丰富教学内容,不断提升教育理念和教学能力,同时引入云和数据讲师培训评审体系,以应用型专业人才培养体系建设和“双师型”、“双能型”教师培养为目标,通过了解产业发展、企业技术体系和真实项目研发实践与实训,提升院校专业体系研发能力以及教师的项目和技术实践能力和实训教学水平。

项目类别:实践条件与实践基地建设项目

云和数据旗下云和教育面向全日制本科院校的计算机类、电子信息类、数学类、电气类、物理类等专业,围绕云计算、大数据、虚拟现实/增强现实、网络空间安全(网络信息安全)等学科方向,通过合作建设符合互联网+时代需求的各类专业教学实验室、双创实践基地,引入国际先进实践教学理念,优化实践体系,丰富实践环节培养方案,拉近产学距离,提升育人质量。打造产学研融合的教学模式,以应用型专业人才培养为目标,结合产业和技术发展,建设专业实践环境,以及提供完善的实践教学体系,并通过企业真实项目或技术实践基地,提升院校实践教学体系建设水平。

项目类别:创新创业教育改革项目

创新创业教育改革项目旨在面向高校开展创新创业教育合作计划,鼓励高校分享创新创业教育最佳实践案例、共建创新创业教育在线课程、创新创业教育实践教材、创新创业教育混合式教学实践、创新创业大赛案例分析与研究、搭建精益创业教育实训基地及创客空间、举办创新创业教育研讨会等,开展以技术创新为核心的创客教育,全面助力高校创新创业教育改革。

项目类别:创新创业联合基金项目

云和数据根据自身职教、服务外包及产品自研优势,拟与学校联合建设项目外包服务基地,在网站制作、微信开发、互联网应用等3个方向展开学生创新创业项目,锻炼学生创新创业能力和实践能力,提升综合素养;同时拟将联合区域内高校在JAVA、HTML5、VR、UI/UE、PHP、云计算、大数据等7个专业方向设立“双师”培养基地,开展科技课题攻关项目工作。

未来,云和数据将积极贯彻落实《国务院办公厅关于深化高等学校创新创业教育改革的实施意见》和《国务院办公厅关于深化产教融合的若干意见》文件精神,响应教育部的号召,面向全国院校计算机学院、软件学院、信息技术学院以及相关院系,开放教学资源供合作院校使用,协助院校打造产学研融合的教学模式,改进教学方法,丰富教学内容,不断提升教育理念和教学能力,真正做到校企资源共享、优势互补、合作共赢。云和数据欢迎各院校前来申报项目,开创产教融合、产学合作、协同育人的新局面!